您好,湖北大学公共管理学院欢迎您!
加入收藏
设为首页
English
首页
学院概况
学院简介
现任领导
系部设置
专门委员会
办事机构
师资队伍
博士生导师
硕士生导师
行政管理系
政治学系
土地资源管理系
区域与国别研究院
博士后
本科生教育
工作动态
招生专业
一流本科专业
实验教学中心
精品课程
规章制度
审核评估专题
研究生教育
工作动态
招生与就业
培养方案
学术活动
研究生风采
规章制度
MPA教育
科学研究
科研动态
科研成果
科研项目
资料下载
党建工作
党建活动
党校工作
专题学习
学习资料
党纪学习教育专栏
学生发展
学工动态
团学组织
就业服务
学子风采
规章制度
公管之声
合作交流
地方合作
国际合作与交流
干部培训
我的挂职故事
人才招聘
校友工作
校友工作动态
校友名录
校友风采
通知公告
当前位置:
首页
>
通知公告
> 正文
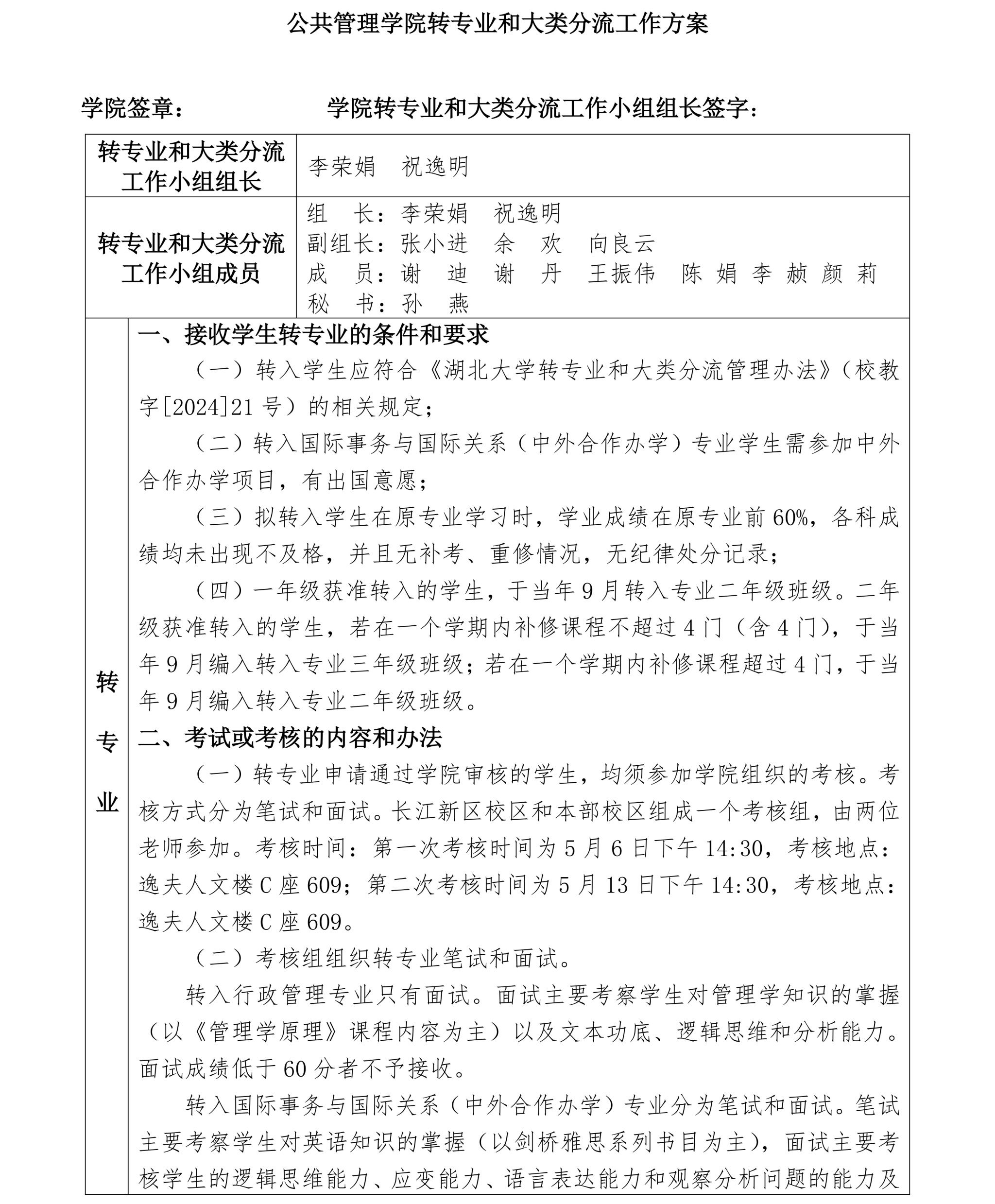
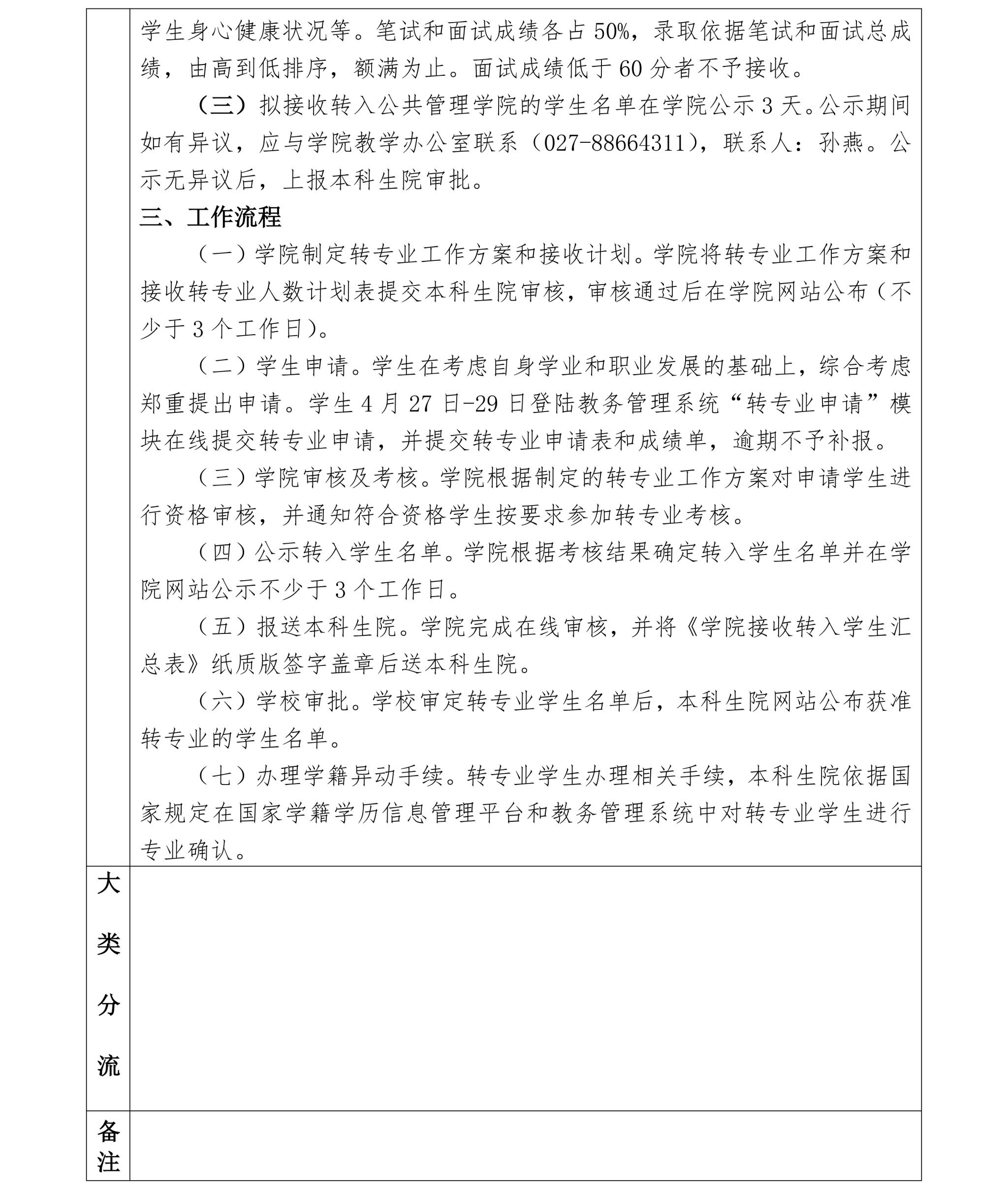
公共管理学院转专业和大类分流工作方案
作者:教学办
发布时间:2026年04月23日